TGG Musical Tesla Kit
After building several Spark Gap Tesla Coils, it seems about the right time to get into SSTC, and what better way that to start with a kit.In fact this will be a series of kits, the first is the MIDI interruptor kit which I purchased hot off the production bench.
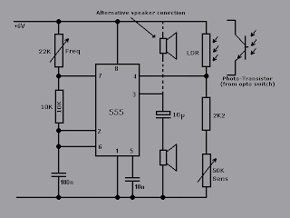
Without the rest of the coil kits, I had to find a way to test it out, a Tesla coil is basically an oscillator tuned to a fixed frequency, so this could be replaced by some simple electronics, I happened to have some 555 timer chips laying around, and built the oscillator below

Note the alternative speaker position, you should try to use a 16ohm or larger, or place a resistor in series, I used the alternative position and placed a 100 ohm resistor in series with a 4 ohm speaker
On the left is the frequency control to tune for a pleasing tone, on the right is the sensitivity control.
I needed a phototransistor, so I found an old optical limit switch, cut it apart, and mounted the phototransistor at the end of a small tube, shining a torch into the tube gave me a good sound after tuning up.
Now for a fibre link just to test it, I found an old light guide that was made of plastic, a little heat and a bit of stretching got the guide to the right diameter to fit in the 2mm photo transmitter orifice.
I had a bit of trouble with the maple board that is needed for this project, my extent of electronics is valves, transistors, and IC's like the 555, 741, and some 74 series logic, and my programming skills ended with BBC basic on my BBC B+ computer, so this was going to be a steep learning curve, however Paul Kidwell (designer of the kit) talked me through getting the program to upload, I didn't want to go through the baby steps, it was 'in for the kill' for me.
All working, the test was successful, and I am happy, as can be seen in the video below
You may freely link to any content or page. You may not hotlink any images etc You may copy any snippet of information providing you credit me with the creation